Email: svsvidyanagar.ejkc@gmail.com | Phone No: 040-29550559 |
Media Coverage
Toggle navigation
Home
About
History
Vision
Mission
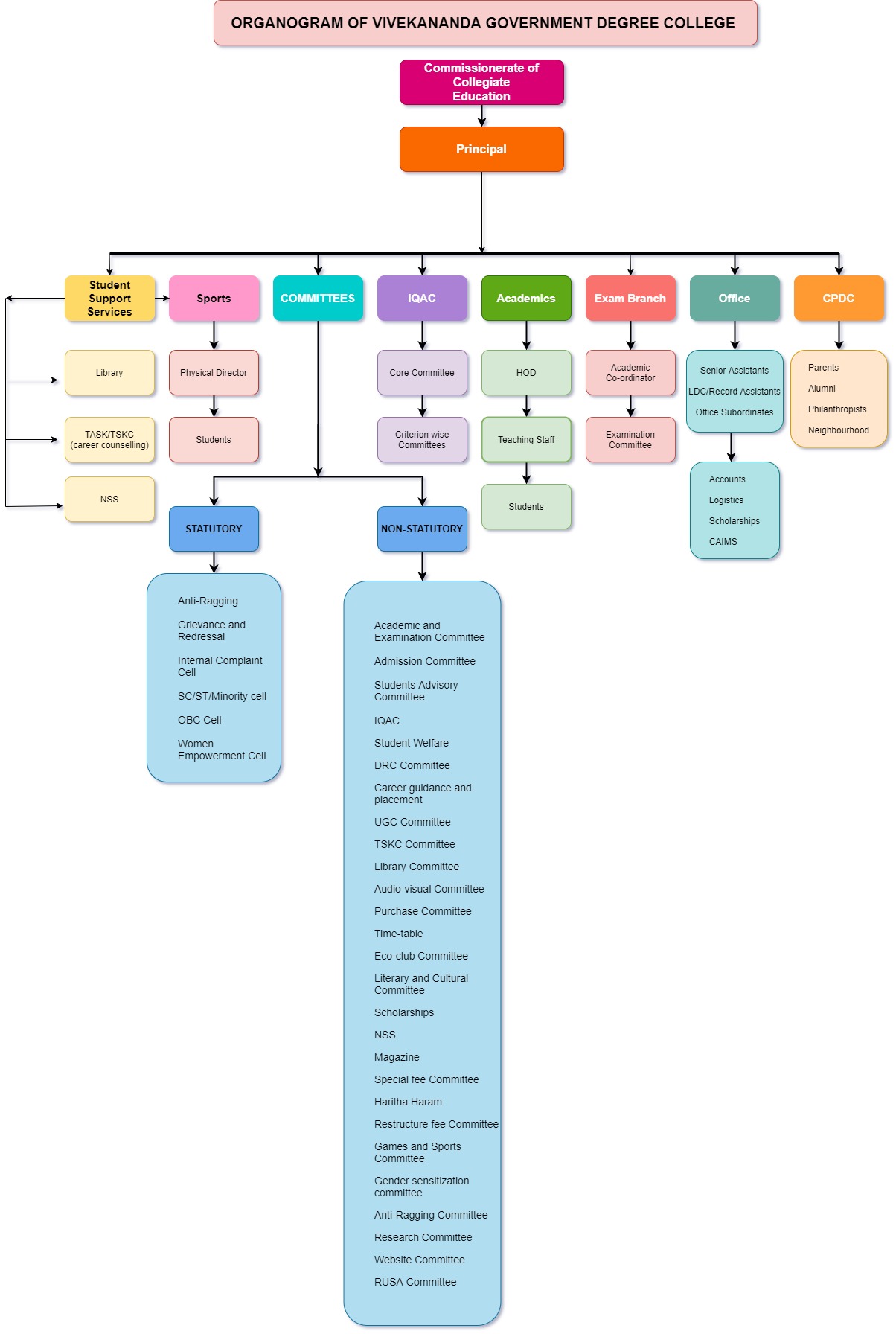
Organogram
Code of Conduct
RTI Act
Media Coverage
Administration
Principal
Teaching Staff
Non-Teachings Staff
Succession
Best Teacher
Sanctioned posts(2015-20)
Committees
Policies
Academics
Online Admissions
Programs Offered
CBCS Structure
Academic Calendar
Strength particulars
Reservations
Fees Structure
SEC & GE
Certificate Courses
Merit Awards
Program Outcomes
Departments
Statutory Cells
Grievance Redressal Cell
Anti-Ragging Cell
Women Empowerment Cell
Internal Complaint Cell
SC-ST Cell
OBC Cell
Minority Cell
Facilities
TSKC
NSS
eLearning
Sports
Library
ECO Club
EDC Activities
Reports
AQAR
NIRF
AISHE
ISO
Best Practices
Institute Distinctiveness
Green Audit
Annual Reports
IQAC
IQAC Data
Certificate
IIQA
NAAC data
IQAC Minutes
Feedback
SSR
IQAC Training
MOU's
Alumni
Registration
Contribution
Activities
Online enrolment form
Publications
E-magazine
Handbook
నేను చదివిన పుస్తకం (విద్యార్థుల పుస్తక సమీక్షలు)
ebook- Student Book Reviews
ప్రతిభ (సెప్టెంబర్, అక్టోబర్)-3
ebook- Student Book Reviews
ప్రతిభ (నవంబర్, డిసెంబర్ )
ebook- Student Book Reviews
ప్రతిభ (March, April)
ebook- Student Book Reviews
Activities
Quiz/Seminar
Field Trips
Projects
Gallery
Organogram